During the operation, as a consequence of various factors, an enterprise may become insolvent and be forced into bankruptcy, thereby terminating the existence of a weak enterprise and liquidating its assets to safeguard the rights and interest of creditors, employees and other relevant parties. It is observed that although the demand for initiating bankruptcy proceedings is not rare, the number of bankruptcy cases actually resolved remains very limited. This situation stems from many causes, among them, under the Law on bankruptcy No.51/2014/QH13 (“Law on Bankruptcy 2014”), the proceedings are still burdensome, time-consuming and therefore discourage the relevant parties to pursue such procedures.
The Law on Rehabilitation, Bankruptcy No.142/2025/QH15 (“Law on Rehabilitation Bankruptcy”) was passed by the Assembly on 11 December 2025 and took effect from the first of March (save for Article 28.3 concerning the tax authority’s eligibility to initiate bankruptcy, which shall be effective from 01 July 2026). The Law on Rehabilitation Bankruptcy will entirely replace the Law on Bankruptcy 2014. Within the scope of this article, we will analyze the new provisions regarding the bankruptcy proceedings under the Law on Rehabilitation and Bankruptcy, in comparison with previous regulations in the Law on Bankruptcy 2014, for the attention of enterprises and credit institutions.
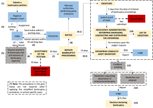
Under the Law on Rehabilitation Bankruptcy, the bankruptcy proceedings are summarized and illustrated under the diagram below
- Parties eligible to file bankruptcy petitions
While inheriting provisions from the Law on Bankruptcy 2014 regarding parties eligible to file bankruptcy petitions when an enterprise becomes insolvent including unsecured creditors, partially secured creditors, employees, legal representative, board of members, entrepreneurs and owners, the Law on Rehabilitation Bankruptcy supplements new eligible parties[1] as follows:

- A shareholder, or a group of shareholders, holing more than 20% of the total shares or a smaller ratio as stipulated in the company’s charter without the requirement to hold such shares for 6 consecutive months as prescribed under the Law on Bankruptcy 2014;
- A member, or a group of members, owning more than 65% of total charter capital of multiple member limited liability company or a smaller ratio as stipulated in the company’s charter;
- Tax authority filling bankruptcy petition against an enterprise according the Law on Tax management;
- Insurance authority filling bankruptcy petition against an enterprise if it has issued a warning regarding default or evasion of compulsory social insurance, unemployment insurance, health insurance contributions and no response has been provided within the latest three consecutive years.
Note: The Law on Rehabilitation Bankruptcy amended the term “insolvent enterprise”. Accordingly, an insolvent enterprise is defined as one that has failed to pay its due debts within 6 months (instead of 03 months under the Law on Bankruptcy) after the payment due date.[2] The Law on Rehabilitation Bankruptcy also introduces a new term “enterprise at risk of insolvency”, which refers to an enterprise that is unable to pay debts that will become due within 06 months or debts that are already due but have not reached 06 months overdue.[3]
- Responsibility of relevant authorities and organizations in bankruptcy proceedings
According to the Law on Rehabilitation Bankruptcy, the tax authority, the business registration authority and the insurance authority are responsible for providing information on the debt status, legal status and other relevant information of the enterprise during the bankruptcy process within 03 business days as from the receipt of the Court’s request.[4]
Under this provision, from the receipt of the Court’s declaration on enterprise bankruptcy, credit institutions opening an enterprise’s account are prohibited from making payments of the bankrupt enterprise’s debts, unless they obtain a written consent from the court or enforcement authority.[5] Active freezing and disposal of the balance of a borrower’s account to collect outstanding debt is one of common measures imposed by the bank in case of violation events. However, this measure shall not be applied if such enterprise has been declared bankrupt. The Law on Rehabilitation Bankruptcy amended the timing for applying such prohibition. Accordingly, the prohibition shall take effect from the date of bank’s receipt of the court’s decision on bankruptcy, in replacement of the date of issuance of the court’s decision on bankruptcy under the Law on Bankruptcy 2014. This revision is necessary as it may facilitate the bank’s monitoring and handling of debt when an enterprise is declared bankrupt.
- Restriction against an enterprise after issuance of bankruptcy opening decision
After the issuance of a bankruptcy opening decision, an enterprise shall be prohibited from conducting certain activities including concealing, dissipating or gifting asset, paying unsecure debts, or converting unsecured debts into secured or partially secured debts. In addition to these restrictions, the Law on Rehabilitation Bankruptcy introduces a new prohibition: from the issuance of bankruptcy opening decision, an enterprise shall not be allowed to distribute profits and income.[6]
Furthermore, during the bankruptcy process, the Court may review and declare certain transactions null and void if such transactions are deemed inappropriate and adversely affect the enterprise’s assets and financial position. These include, for example, transfers of asset not conducted on an arm’s-length basis, transactions involving offsets that benefit creditors of undue debts or payments exceeding the amount of a due debt, or transactions intended to dissipate asset. Notably, the Law on Rehabilitation Bankruptcy amends the provision on “transactions beyond an enterprise’s activities and business”, replacing the vague and confusing wordings with “transactions not intended to generate income”.[7] The scope of review shall cover transactions conducted within 06 months prior to the Court’s issuance of the bankruptcy opening decision. If the transaction is conducted with related parties, the scope of review shall be extended to 18 months prior to the Court’s issuance of bankruptcy opening decision.
- Organization and issuance of creditors’ resolution
- Within 15 days from the Court’s issuance of bankruptcy opening decision, the creditor has to submit a demand letter together with supporting documents to the administrator, the asset management enterprise and the asset liquidation enterprise. Failure to comply with this deadline shall result in the creditor losing its right to participate in the bankruptcy proceedings[8] – this is an important new point under the Law on Rehabilitation Bankruptcy. Such provision may expedite bankruptcy proceedings by fixing the timeframe for creditors to submit demand letters. However, the creditor should pay close attention to timely submit the demand letter. For debts arising after the expiration of declaration period as prescribed above, the creditors shall declare such debts within 03 days from the date the debt arises.[9]
- According to the Law on Bankruptcy 2014, Creditors’ Representatives shall be selected at the creditors’ meeting to oversee the implementation of creditors’ resolution. Under the Law on Rehibitation Bankruptcy, however, the Court may decide to establish the Creditors’ Representatives immediately upon acceptance of the petition.[10] The Creditors’ Representative shall consist of no more than 05 members, including creditors holding large debts and creditors representing groups of creditors with significant debt. There rights are also expanded to include matters such as requesting copies of documents and evidence relating to bankruptcy; requesting the administrator to examine enterprise’s financial status after business rehabilitation plan has been recognized.
- The Law on Rehabilitation Bankruptcy supplements a content of a resolution that may be decided by creditors’ meeting, namely “ the transfer of all asset, transfer of a part or all of business activities, the transfer of a part or all of enterprises. In the case of the transfer of secured asset, it shall obtain the consent of secured creditor”.[11] This provision is significantly important in facilitating the prompt disposing of the assets of an insolvent enterprise with the consents of creditors.
- Fast-track bankruptcy procedures
- The Law on Rehabilitation Bankruptcy contains a separate chapter providing for fast-track bankruptcy procedure which constitutes a significant revision. Accordingly, in addition to cases where enterprise has no assets or has assets but cannot be liquidated or has assets but are insufficient to cover court fees or advances or expenses for bankruptcy, the Law on Rehabilitation Bankruptcy introduces other cases, among other, including (i) enterprise with fewer than 20 unsecured creditors and principal outstanding debt of less than 10 billion dong, (ii) small and micro enterprises[12];
- The timeframe for conducting fast-track bankruptcy procedures shall be shortened to one-half of timeframe applicable to the normal bankruptcy procedures;
- The resolution of creditors’ meeting shall be passed when it is voted by unsecured creditors representing 51% of the total unsecured debts, compared to 65% threshold required in the ordinary bankruptcy procedures;[13]
- The fast-track bankruptcy procedures will significantly reduce the timeframe and costs for small enterprises and enterprises with no assets, particularly where the owner of such enterprise has to actively request the court to declare bankrupt in order to cease the existence of an enterprise that is insolvent or is unable to continue operating.
[1] Article 38.1 Law on Rehabilitation Bankruptcy
[2] Article 5.2 Law on Rehabilitation Bankruptcy
[3] Article 5.2 Law on Rehabilitation Bankruptcy
[4] Article 15.1 Law on Rehabilitation Bankrupty
[5] Article 15.3 Law on Rehabilitation Bankrupty
[6] Article 42 Law on Rehabilitation Bankruptcy
[7] Article 49 Law on Rehabilitation Bankruptcy
[8] Article 61.6 (d) Law on Rehabilitation Bankrupty
[9] Article 55.2 Law on Rehabilitation Bankruptcy
[10] Article 14 Law on Rehabilitation Bankruptcy
[11] Article 33.2 Law on Rehabilitation Bankruptcy
[12] Article 68 Law on Rehabilitation Bankruptcy
[13] Article 69.1 Law on Rehabilitation Bankruptcy
Disclaimer: This article is prepared by PTN Legal LLC (“PTN Legal”) solely for the purpose of providing reference information to readers. PTN Legal does not commit to or guarantee the accuracy or completeness of this information. The content of the article may be amended, adjusted, or updated without prior notice. PTN Legal shall not be liable for any errors or omissions in this article or for any damages arising from its use in any circumstances.

